学习形式:成人高考网络教育全日制大专
微信
扫一扫加好友咨询
13888914605

云南滇祥教育信息咨询有限公司


扫一扫加好友咨询

冬去春来,选择学历提升,遇见更好的自己

发表日期:2021-01-20 来源: 阅读(2091)
图片
等春来

图片
春风拂面,姹紫嫣红
亦如春风十里不如你
疫情过后,我们一起绽放

2020年三月,冬去春来


2020年,绝对是我们人生中最值得被记住的一年:我们遇到了史无前例的疫情,经历了人生当中最为特殊的抗疫,而现在,我们即将面对疫情后惨淡的就业形式。在每年最好的“金三银四”的时间里,我们又要来探讨一个问题,在就业的时候,学历对应聘者而言,到底重不重要。

学历?
能力?

如果你打开求职网页,哪怕是销售、服务类招聘要求,对学历都有要求,起点是大专,很多岗位要求是本科。如此看来,哪怕你有三十六计七十二变的通天本事,如果没有个符合要求的文凭,还是难以跨越这道门槛,学历重不重要,那就不言而喻了。

成年人的选择,必须靠谱


如果我们还没有个拿得出手的学历傍身,在漫漫职业生涯中,如何能做到如沐春风?

于是,很多朋友开始了学历提升。对于已经进入社会的成年人而言,不管选择通过何种方式完成高等教育,所获得的学历必须是国家承认的,这是学历提升最重要的一点。

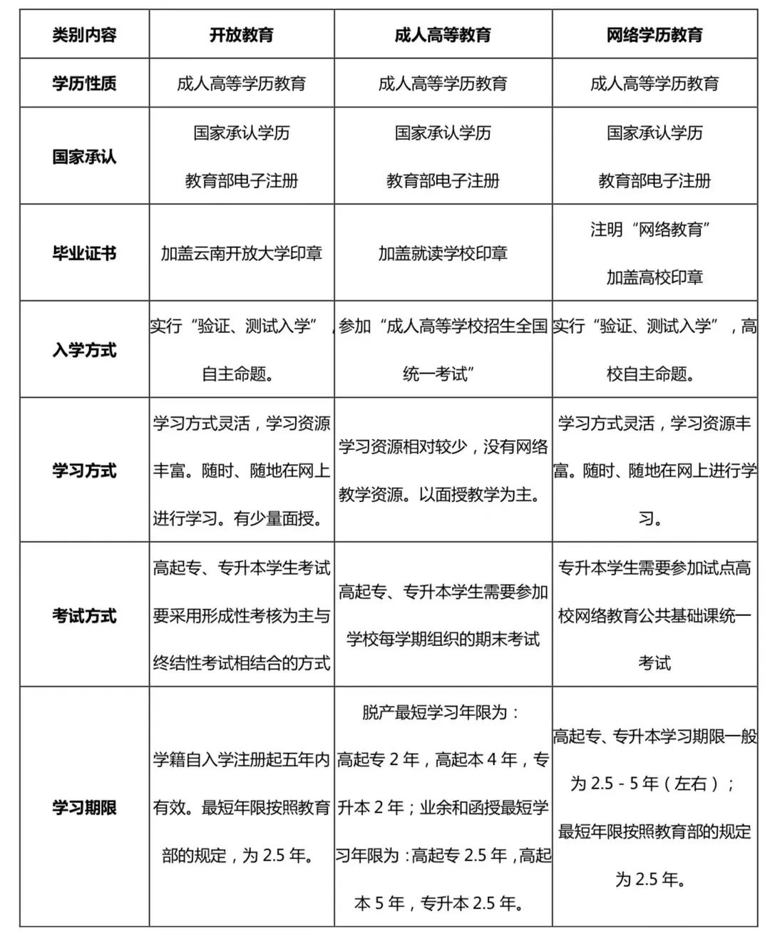
图片

从上面的表格我们可以看到,其实我们完成高等教育的途径也是挺丰富的,不仅可以选择不同类别的院校,还能选择不同的学制和教学方法,让我们成年人在谋生的同时可以谋得一份自我提升,也就为未来多增加一个成功的砝码。

看到这里,很多朋友还是对于高等教育的学历傻傻分不清,那接下来给大家再科普一下关于学历的知识:

目前我们国家认可,学信网可查的学历有5种(敲黑板:高等学历必须是学信网可以查询的):

1、统招全日制学历(普通高等学历)——非参加全国统一高考而不可取,学制专科大多3年,本科大多4年。最牛!

2、成人高考学历(其中学习形式分业余、函授)——也需要参加统一入学考试,学制大多为2.5年,费用相对便宜,经济实惠!

3、远程教育学历(又称现代教育、网络教育)——学制也是2.5年,入学考试较为容易。都是名校!

4、自考学历(又称自学考试)——需要把对应专业相应的十几门课程全部考过,15年初国家自考改革,现在自考学历获得难度太大。

5、国家开放大学(原广播电视大学又称电大学历、开放教育)——教育部直属大学,费用低,专业全,毕业容易。

图片
图片
图片

结合实际情况,选择适合自己的


虽然我们有想法和目标,但是学习不是一蹴而就的事情,所以在做出决定之前,请结合自己情况,做出合理选择:

1.高起专,可选择成人高考,费用低,可选院校多,可选专业多;

2.专升本,英语好的同学可选网络教育,英语如果全还给了老师的同学,还是建议选择成人高考(网络教育统考科目英语,对于英语不好的同学可不简单)。

3.自信的学霸,选自考吧,一次性通过所有专业课程考试,你毕业的速度那就是杠杠滴。否则,还是老老实实选成人高考吧,为了个证,熬到白头,可不值!

图片

上面说了那么多,每位同学的情况都不同,如果大家对自己的学历提升之路还不清晰,可以到昆明市建设路295号滇祥教育找我们的老师进行咨询。
在线预约